海外主流AI大模型对比:ChatGPT、Gemini、Grok、Claude、Copilot深度解析
关注作者
一、五大模型的定位与技术特质1. ChatGPT:全面发展的“优等生”作为AI领域的先驱者,ChatGPT展现出了令人印象深刻的综合能力。它像一个知识渊博的全能型人才,在对话质量、内容创造、逻辑推理等方面都达到了较高水平。OpenAI通过持
一、五大模型的定位与技术特质
1. ChatGPT:全面发展的“优等生”
作为AI领域的先驱者,ChatGPT展现出了令人印象深刻的综合能力。它像一个知识渊博的全能型人才,在对话质量、内容创造、逻辑推理等方面都达到了较高水平。OpenAI通过持续的迭代升级,使ChatGPT在GPT-4架构下具备了更强的理解能力和更自然的对话体验。
然而,这种全面性也伴随着一定的代价——ChatGPT Plus需要付费订阅,且在某些特定专业领域(如代码生成)可能不是最优选择。但如果你是寻求一个能够应对多种场景的通用型助手,ChatGPT无疑是可靠性最高的选择之一。

2. Gemini:谷歌生态的“多面手”
谷歌推出的Gemini模型最大的优势在于与自家生态系统的深度整合。无论是Gmail、Google Docs还是云端硬盘,Gemini都能无缝衔接,为Google Workspace用户提供极大便利。在多模态能力方面,Gemini在处理图像、音频等多格式内容时表现出色。
值得注意的是,Gemini在创意写作和复杂推理方面可能略逊于顶尖竞争者,但其强大的搜索能力和实时信息获取功能,使其在需要最新资讯的场景中具有独特优势。对于重度依赖谷歌生态的用户来说,Gemini几乎是必选项。

3. Grok:个性鲜明的“另类思想家”
马斯克旗下xAI推出的Grok最大的特点是其独特的“个性”和实时信息处理能力。与传统AI助手不同,Grok被设计得更加直言不讳,甚至带有一定的幽默感和讽刺意味。它能够实时访问X平台(原Twitter)的数据,对时事热点的反应速度极快。
但这种“个性”也是一把双刃剑——在某些需要严谨、正式回答的场合,Grok的风格可能不太合适。它更适合那些欣赏非传统AI交互方式的用户,特别是在社交媒体内容和趋势分析方面。

4. Claude:安全可靠的“专业顾问”
Anthropic开发的Claude以其出色的安全性和专业性着称。它像一个谨慎、细致的专家,在处理敏感话题和复杂专业问题时表现得尤为出色。Claude在创意写作、技术文档编写和伦理推理方面的能力备受好评,特别是在长文本处理上有着突出表现。
Claude的局限性在于,其创造性和灵活性可能不如ChatGPT,且在中文等多语言支持方面还有提升空间。但对于需要高质量、可靠输出的专业用户而言,Claude提供的稳定性和专业性值得信赖。

5. Copilot:微软生态的“生产力引擎”
微软Copilot最大的价值在于其与Windows系统和Office套件的深度整合。它不仅仅是一个聊天助手,更是嵌入到Word、Excel、PowerPoint等应用中的智能生产力工具。对于Microsoft 365用户来说,Copilot能够显着提升文档处理、数据分析和演示制作的效率。
Copilot的局限性在于,其独立对话能力相对一般,更适合作为特定工作场景的辅助工具而非通用聊天伙伴。如果你是微软生态的深度用户,Copilot的集成优势将带来实实在在的工作效率提升。

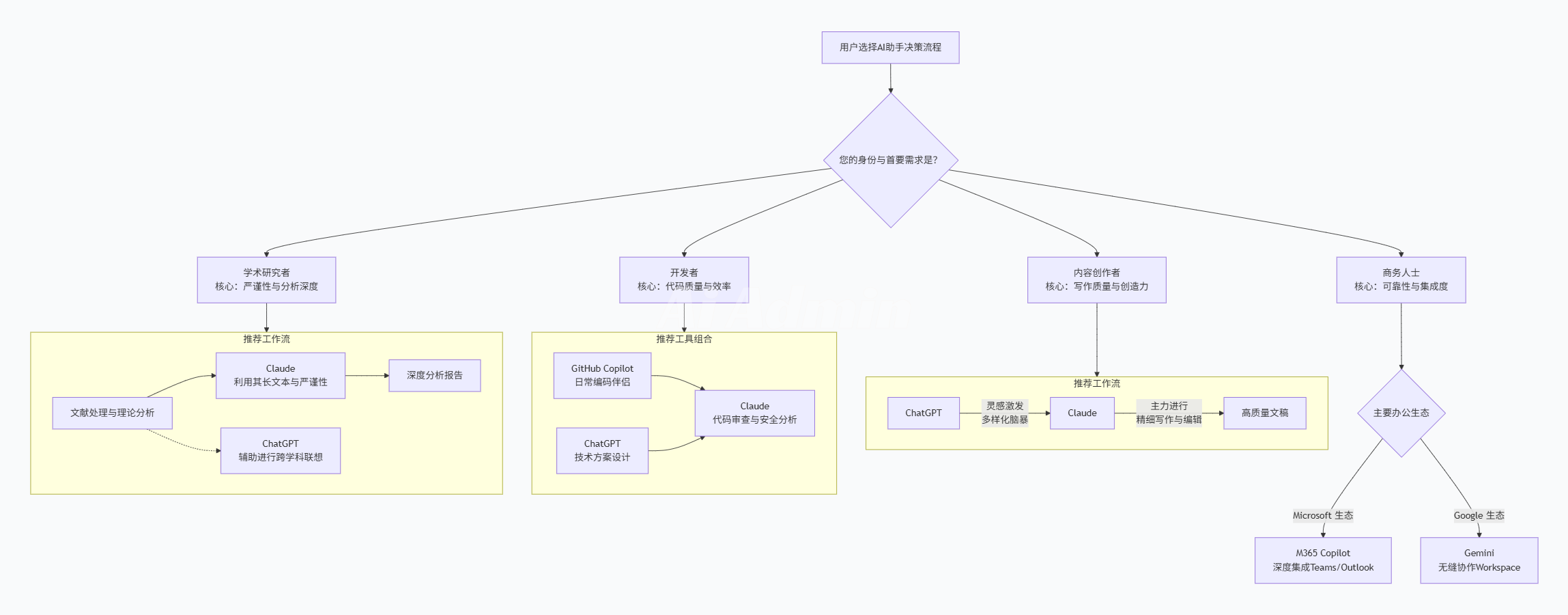
二、不同用户群体的选择策略
内容创作者的选择逻辑
对于作家、编辑和内容创作者而言,创造力和写作质量是关键考量。Claude在创意写作和长文编辑方面表现卓越,特别是对叙事结构和语言风格的把握相当精准。ChatGPT则在多样化内容生成和头脑风暴方面更为出色。
建议创作者可以以Claude为主力写作工具,用ChatGPT进行灵感激发和初稿生成。
开发者的技术栈考量
程序员和开发者最关注的是代码质量和开发效率。GitHub Copilot作为专门的编程助手,在代码自动补全和建议方面几乎无可替代。ChatGPT在算法解释和技术方案设计方面表现优异,而Claude在代码审查和安全性分析方面更为谨慎。
建议开发者将Copilot作为日常编码伴侣,结合ChatGPT进行技术方案设计。
商务人士的效率需求
企业用户需要的是可靠性和集成度。
Copilot与Microsoft Teams、Outlook等商务应用的深度整合,使其在会议记录、邮件处理和文档协作方面极具优势。
Gemini则适合Google Workspace用户,在云端协作和实时信息处理方面表现出色。商务用户应根据自己主要使用的办公生态系统做出选择。
学术研究者的专业要求
研究人员需要的是严谨性、准确性和深度分析能力。Claude在处理学术文献和复杂理论分析时表现出的严谨性令人印象深刻,而ChatGPT在跨学科知识整合和创造性思维方面更具优势。
对于需要处理大量文献的研究者,Claude的长文本处理能力将大大提高效率。
三、实用建议:构建你的海外AI工具组合
接受专业分工的现实
与国产AI一样,海外AI模型也各有专长。Copilot最适合编程和Office集成,Claude擅长专业写作和长文本,Gemini在谷歌生态和实时信息方面领先,ChatGPT在综合能力上最平衡,Grok则在个性化和时事分析上独树一帜。根据你的核心需求选择合适的组合,比寻找“万能”模型更实际。
性价比最优的搭配方案
对于预算有限的用户,可以这样搭配:免费版的ChatGPT或Gemini作为日常通用助手,结合特定场景的专业工具。付费用户可以这样配置:ChatGPT Plus(通用任务)+ GitHub Copilot(编程)+ Claude Pro(专业写作),这样的组合虽然有一定成本,但能获得最佳的专业支持。
考虑跨平台协同
许多用户实际上同时使用多个AI工具。例如,可以用ChatGPT进行头脑风暴和初稿生成,再用Claude进行精细化编辑和润色;或者在Copilot编写代码后,用ChatGPT进行算法优化。建立有效的工作流程,让不同AI在各自擅长的环节发挥作用。
四、重要考量因素与未来趋势
成本效益分析
不同的AI模型有着不同的定价策略:ChatGPT Plus月费20美元,Claude Pro类似,Copilot根据用户类型定价各异,Gemini有免费版和高级版,Grok也采用订阅模式。用户需要根据自己的使用频率和预算进行选择。
隐私与安全考量
在商业敏感场景下,数据安全和隐私保护至关重要。Claude以其严格的安全协议着称,而企业版的Copilot和Gemini也提供了更强的数据保护措施。对于处理敏感信息的用户,安全性应作为重要选择标准。
生态系统集成度
如果你的工作重度依赖特定平台(如微软或谷歌生态系统),选择对应的AI助手将获得最大的协同效应。Copilot与Office的集成、Gemini与Google Workspace的整合,都能显着提升工作效率。
技术发展趋势
AI领域的发展日新月异。OpenAI、谷歌、Anthropic等公司都在快速迭代自己的模型。ChatGPT的插件生态、Gemini的多模态进化、Claude的上下文窗口扩展……这些都是值得关注的技术方向。保持对技术动态的关注,定期重新评估你的工具选择。
写在最后
选择海外AI助手,本质上是选择一种技术合作伙伴。每个模型背后代表着不同的设计哲学和技术路线——ChatGPT的全面性、Gemini的生态整合、Grok的独特性格、Claude的专业严谨、Copilot的生产力导向。
真正聪明的做法,是根据具体任务的性质选择最合适的工具,而不是寻找一个能够解决所有问题的“万能”模型。 在这个多元化的AI生态中,最有效的策略是理解每个模型的优势和局限性,建立自己的“AI工具箱”,在不同的场景下调用最合适的工具。
建议从你最常处理的三个核心任务开始,分别为这些任务找到最适合的AI助手。通过实际使用来验证理论分析,建立自己的使用体验数据库。在这个快速发展的领域,保持开放心态和实验精神,才是把握AI技术红利的关键。
记住,技术始终是为人服务的工具。选择最适合你工作方式和思维习惯的AI伙伴,让它真正成为你能力延伸的一部分,而非增加认知负担的复杂系统。
暂无评论,快来抢沙发~
热门文章
相关推荐
Copyright 2026 aixinshou.cn 京ICP备888888号
也留下自己的观点?