我的 Stable Diffusion 基础入门,快速掌握概念篇
关注作者
1 Stable Diffusion 2.0 的目录结构说明:2 Stable Diffusion 2.0 常见模型说明:3 Stable Diffusion 2.0 不同后缀模型的作用:4 Stable Diffusion 2.0 提示词
1 Stable Diffusion 2.0 的目录结构说明:

2 Stable Diffusion 2.0 常见模型说明:

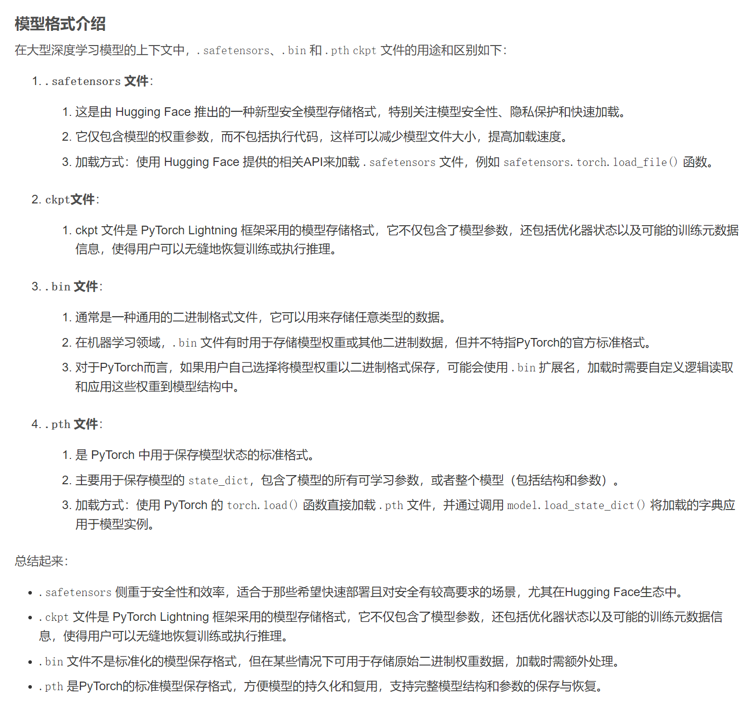
3 Stable Diffusion 2.0 不同后缀模型的作用:

4 Stable Diffusion 2.0 提示词权重说明:

5 附AIGC大行业AICG应用图谱
精彩评论
暂无评论,快来抢沙发~
热门文章
相关推荐
Copyright 2026 aixinshou.cn 京ICP备888888号
也留下自己的观点?