分享一个“爆款文章拆解指令”,30秒生成专业分析报告
关注作者
你有没有过这种经历——看到一篇刷屏的文章,觉得“写得真好”,但领导问你“好在哪里”,你支支吾吾说了半天,也没说到点子上。想学习人家的写法,但对着文章看了半小时,除了“标题起得好”“开头有意思”,再也说不出第三个优点。不是你不努力,是你缺一套
你有没有过这种经历——
看到一篇刷屏的文章,觉得“写得真好”,但领导问你“好在哪里”,你支支吾吾说了半天,也没说到点子上。
想学习人家的写法,但对着文章看了半小时,除了“标题起得好”“开头有意思”,再也说不出第三个优点。
不是你不努力,是你缺一套系统化的分析框架。
过去几个月,我把市面上主流的内容分析方法论整合成了一套结构化框架,反复用来拆解不同类型的爆款文章。
今天,我把这套框架做成了一个AI提示词指令。
你只需要复制粘贴到AI对话框里,再把你想分析的文章贴进去,30秒就能拿到一份专业的爆款拆解报告。
一、效果展示
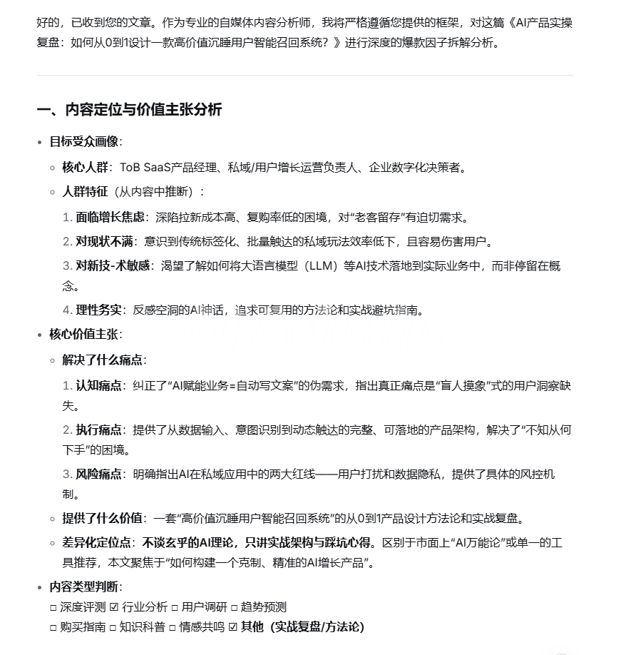
当你使用这个AI指令去拆解文章的时候,它会输出以下维度的分析内容:
✅ 目标受众画像(核心人群、人群特征)
✅ 核心价值主张(痛点、价值、差异化定位)
✅ 文章结构、排版分析
✅ 开头、结尾钩子设计分析
✅ 标题策略分析
✅ 内容爆款因子分析(数据引用、逻辑分析、情感共鸣)
✅ 可复用的句子段落模板
全程30秒,输出内容可以直接用于内容复盘、团队分享或选题策划。
二、完整指令
完整指令请点击链接(可直接复制):爆款文章拆解指令


三、使用方法
第一步:选一个AI
DeepSeek / 豆包 / KIMI
第二步:复制指令
把上面的指令完整复制下来。
第三步:粘贴+发送
粘贴到AI对话框 → 在文末贴上你想分析的文章 → 发送。
30秒后,一份专业拆解报告就出来了。
四、进阶用法
1. 单篇精拆
贴一篇完整文章,让AI按框架逐项输出。适合深度复盘爆款。
2. 多篇对比
用同一指令分析3-5篇同类型爆款,让AI对比找出共性规律:
“请对比这5篇文章的标题公式和开头钩子,总结出3条可复用的规律”
3. 文章仿写
结合自己的产品特征,复用拆解出来的爆款结构:
“请结合我的产品特性、定位,仿照这篇文章的爆款因子,为我创作一篇同样具有营销传播性质的文章。
----------------------------------------
这套框架不是“标准答案”。
你可以根据自己的内容方向(短视频、图文、播客)增删维度,把它变成你自己的工具。
如果你觉得有用,欢迎来 Aiadmin.com 查看更多AI提示词。
我们整理了各类场景的高质量提示词,覆盖内容创作、数据分析、编程辅助、办公效率等方向,全部免费查阅。
指令复制走,去拆一篇你喜欢的文章吧。
暂无评论,快来抢沙发~
热门文章
相关推荐
Copyright 2026 aixinshou.cn 京ICP备888888号
也留下自己的观点?